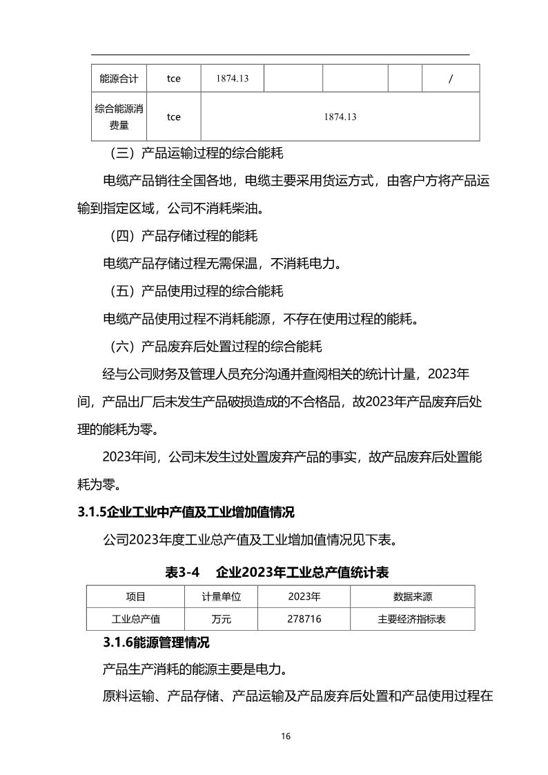
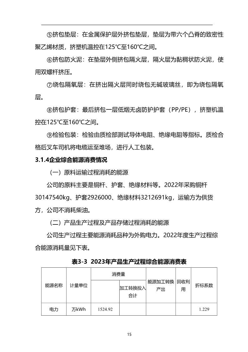
新闻资讯


NEWS CENTER

Copyright © 亚洲•242net必赢(BWIN)官方网站-Official Website 版权所有 All Rights Reserved. 

  • 服务热线

    服务热线

    13820883672

  • 联系手机

    联系邮箱

  • 关注我们

    关注我们